在2026年,春运就要开始了,倘若你选择自驾回家,而又不想被堵在道路上,那么这份针对广西高速的避堵指南,就一定要提前去看,尤其是那些驾驶新能源车的朋友,因为充电排队的情形相较于去年,变得更严峻了。
春运车流高峰提前看
今年春运,其时间跨度是从2月2日开始,一直持续到3月13日,广西高速方面,日均车流量预计将会冲到320万辆次,跟前一年进行比较,比去年多了将近一成。正月初六也就是2月22日,它将会是车流最高峰,在当天,车流有可能突破583万辆次,要想避开人挤人的情况,最好是错开这天。
增长突出厉害的新能源车极其迅猛,在春运这个期间日均数量达到67万辆次驶上高速公路,相比去年呈现出高达72.2%的急剧暴涨态势。在高峰期的那一天新能源车预估能够攀升至127万辆次这样的数量,充电桩所承受的压力会相较于往年明显大出很多,驾驶电车的人员一定需要提前着手做好充电方面的规划安排。
免费通行时间要记牢
7座以及7座以下的小车,在春节期间可免费行驶高速公路,具体时间跨度为2月15日的0点开始,一直到2月23日的24点结束,请特别留意,其计费依据并非查看您上高速公路的时间,而是以出收费站的时间为准,只要是在免费期限之内驶出高速公路,那么您就能节省下这笔费用。
要是想着卡点去省钱,那么建议千万别在收费站口傻乎乎地等着。要是快临近截止时间依然还在路上,那就能够就近寻觅个收费站先下去,接着再上来,如此一来前面那一段路便免费了,而后边的一段路也仅仅收取一小部分钱。
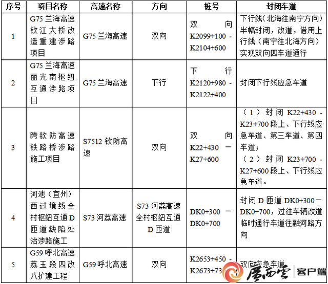
这28个收费站容易堵
有几个收费站,分别是新地站、塘步站、归义站,它们可是堵车的老常客了,那洪站以及安吉站呢,作为南宁主要的出入口,在高峰时段出现几百米的排队情况那是相当正常的。在此提醒那些打算走这些收费站的朋友,要么选择提前下高速,然后走国道进行绕行。
因人工通道排队过长,导致收费站出现堵车情况居多。当下ETC普及率较高,然而节假日时车流会急剧增加,致使人工道难以应对。已装配ETC的车主应尽可能选择走专用道,未装配的车主则可提前查询一下周边是否存在车流量较少的收费站。
43个路段开车要耐心
G2518深岑高速当中的岑罗段,G65包茂高速的桂三段,这些路段平常车辆就不少,到了春运期间更是有过之而无不及。G72泉南高速的那容互通一直到伶俐段,由于其连接着南宁以及柳州、桂林,所以正月初六当日有可能会转变为大型停车场。
这些路段出现堵车情况,主要缘由是车辆数量过多,再加上互通立交的出入口数量不少,当车流出现交汇的时候,就容易产生刮擦现象。经过这些位置的时候,务必要集中自身精神,并且保持一定的车距,要是万一看到前方行驶缓慢,那就需要提前打开双闪灯,以此来提醒后方车辆。
26个服务区人满为患
兰海高速上有个钦州西服务区,它是南北大通道的关键节点,春运期间里面人多得跟赶集一样。合浦服务区朝着湛江方向,泉南高速上有个伶俐服务区,崇左服务区是往边境方向的重要点,这些地方加油吃饭都要排队。
要是在进入服务区之前,发现排队的车辆已经拥堵到了主线,那就千万别强行往里面挤了。能够再往前行驶几十公里,从下一个服务区或者收费站出去,附近的乡镇同样有加油站以及饭馆,这样反而会更加快捷。
新能源车充电别扎堆
就目前而言,全区域范围内的224对服务区之中,仅有两个是没办法进行充电的,其覆盖率已然是相当高了。然而,在春运这个时间段,宾阳它所在的服务区、黎塘的服务区、南丹的服务区、侧岭的服务区、百色的服务区、坛洛的服务区,在这些地点充电必然是要排队等候的,并且,岑溪东的服务区以及筋竹服务区也都得做好要等待超过半小时的相应准备。
开电车展开长途行程需改变习惯,不应等到电量低于百分之二十之际才去寻觅充电桩。建议每隔二百公里便进行一次补电,哪怕仅仅充电十五分钟亦是可以的。当遭遇服务区充电出现长队的情况时,能够驶离高速前往附近县城充电,顺便还能够品尝一些当地的特色小吃。
春季运输途中你碰到过最为离奇古怪的拥堵遭遇是啥,是于服务区排着队耗费两小时去充电,还是在收费站前方眼睁睁地瞅着免费时段过了点,欢迎在评论区域分享你的事情,点赞并转发以使更多人瞧见这份避开拥堵的攻略!








