开工首周返程大军挤爆高速 6500万辆车在路上是什么概念
春节假期才刚过去,全国公路网便迎来了返程高峰,2月21日单日高速公路车流量预计会突破6500万辆次,这个数字意味着平均每秒钟就有750辆车在道路上行驶,沪渝高速、京沪高速这些主要干道已然出现大面积缓行状况,不少返程的打工人员在服务区排队长达两小时才能够加上油。
车流数据创下新高
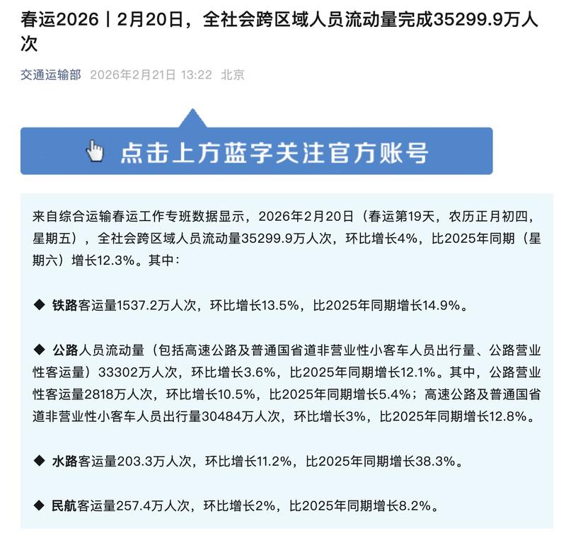
2月20日,全社会出现了跨区域人员流动的情况,流动量达到了令人吃惊的35299.9万人次,相较于前一天,流动量又增加了4%。这个数字和2025年同期相比,高出了12.3%,这表明今年返程高峰到来得更为迅猛。在这些流动中,公路运输承担起了绝对主力的角色,公路出行量达到33302万人次,占全部总量的94%以上。
最具贡献的是高速公路上的小客车,自驾出行量达30484万人次,其占比超过九成。从南京开车返回上海的张先生告知记者,原本4小时的路程,此次开了9个小时时长,沿途目睹至少5起追尾状况。收费站工作人员泄露,江浙沪主要道口自凌晨4点起便开始排起长队。
铁路民航全线紧张
当天,铁路系统发送旅客达1537.2万人次,于此创下春运返程单日的新高,广州南站候车大厅全天都呈现爆满状态,始终都找不到候车座椅有空位,开往北京方向以及上海方向的高铁票,提前三天便已全部售罄,就连无座票也被一抢而空。
民航领域倒也没处于消停状态,有着257.4万人次这般数量的客运量致使各大机场忙得根本停不下来,昆明长水机场的到达大厅在凌晨两点之际仍存在着那些拖着行李箱寻觅网约车的旅客,三亚朝着各个地方飞的航班票价广泛地出现翻倍情况甚至连经济舱全价票都难以购得。
水路客运意外火爆
相比于公路与铁路那种司空见惯的长年拥堵状况,此次水路所开展的运输活动则显得异常引人注目。水路客运量达到了203.3万人次,较之去年同一时期一下子急切高涨了38.3%,在所有各类交通运营方式里,这样的增长幅度稳稳占据头名位置。舟山群岛以及厦门鼓浪屿等处那些备受欢迎的航线,即便额外增加了运营班次,可各个航班的船票依旧是供不应求,处于极度紧张的售卖状态。
渤海轮渡公司值班经理述称,那自烟台至大连的船票,提前两日便已售卖一空,众多未抢到票的旅客索性于码头排队等候退票,直至凌晨三四点仍有人 在售票窗口守候,此类场景往昔仅于公路列车上得见,今年轮渡竟也获此同等待遇。
营业性客运明显回暖
公路营业性客运量达2818万人次,该数据较前几日有显著提高,长途汽车站不再呈现空荡荡之态,安徽阜阳发往上海的大巴每趟皆满员,车站工作人员称,今年乘大巴返厂的年轻人数量显著增多,主要原因是无需提前抢票。
客运公司也不失时机地增加班次,河南郑州中心站全天的发班数量超过800趟。然而司机们大多表示高速堵车状况极为严重,原本规定6小时的路程常常需要行驶10小时。部分线路的司机索性准备了两箱方便面,做好在服务区过夜去的准备。
拥堵路段具体分布
安徽池州段的沪渝高速自中午起就成了大型停车场,车龙绵延达20公里,致使救援通道被完全堵死,京沪高速济南服务区入口处排队车辆超3公里,要进去休息起码得等40分钟,沪昆高速浙江段多个收费站临时关闭,工作人员手持喇叭对车辆进行劝返。
深岑高速于广东云浮那一段,鉴于隧道群数量众多,且事故频繁发生,致使通行效率极为低下。现场的交警讲,在两个小时的时长内,连续出现了7起追尾状况,全部都是由于车距太过接近而引发的祸事。有车主于朋友圈进行吐槽,历经四个小时仅仅挪动了15公里,连电池都快要被开至没电了。
返程出行实用建议
尽量选择夜间错峰出行,这是给自驾返程司机的建议,此时后半夜车流量会减少四成以上。出门前务必检查轮胎与防冻液,毕竟路上救援车根本忙不过来。另外遇到堵车别急着加塞,今年事故处理点排队时间普遍超过3小时。
搭乘公共交通的友人需预留充裕换乘时间,当下火车站地铁口安检排队起码都要20分钟。买不到直达车票可尝试分段中转,像先乘高铁抵达南京再转乘前往苏州,成功率会高出许多。
各位,当你看到此处,你在返程途中遭遇堵车的时长究竟是多少,你又于哪一个服务区度过夜晚了,欢迎来到评论区畅快地聊聊你那返程的经历,点赞居于最高的三位朋友将会收获定制的车载手机支架!





