2026辽宁高考加分政策公布 考试时间6月7-10日 宁省最新发布的普通高等学校招生简章,为广大考生和家长提供了全面、详尽的招生信息。这份简章不仅涵盖了报名、考核、体检、考试、招生章程、志愿填报、录取等多个环节,还... admin2026-03-3159 阅读0 评论
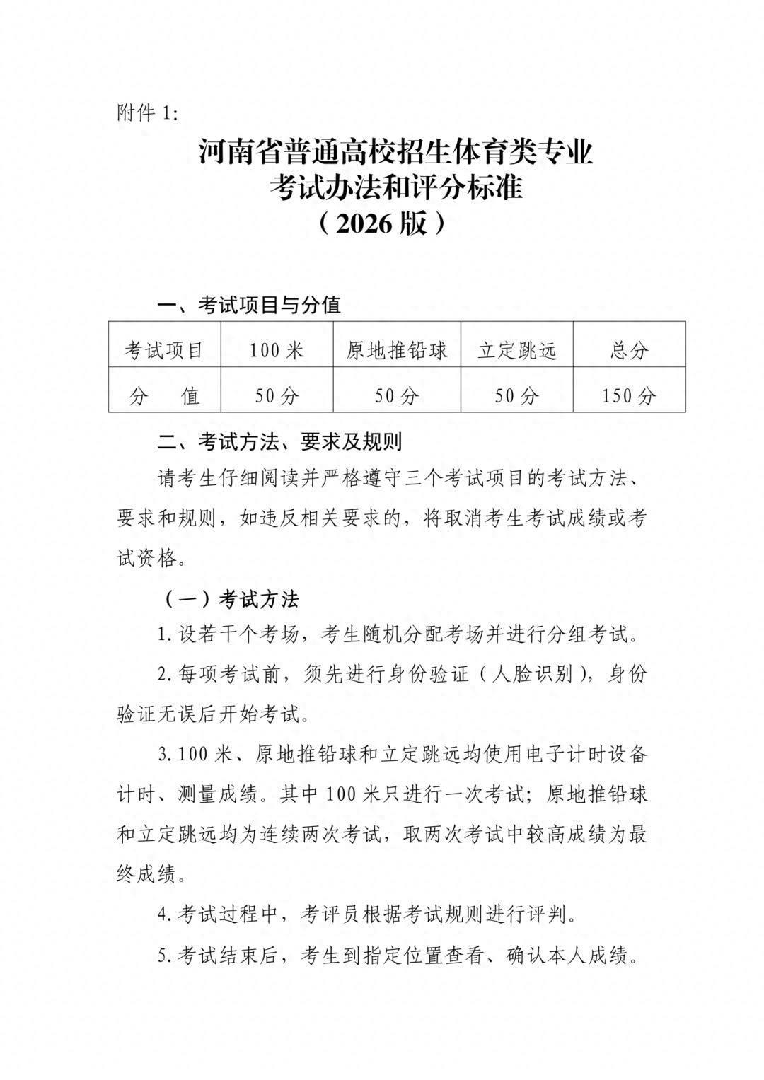
2026年河南高考体育生:报名、考试、分数线及志愿设置全说明 报考体育教育、社会体育指导与管理、休闲体育等使用我省体育专业统考成绩作为录取依据的相关专业的考生,须参加河南省2026年普通高校招生统一报名。... admin2026-03-1577 阅读0 评论